令和8年度全国安全週間の実施に伴う協力依頼について(お知らせ)
2026-04-01
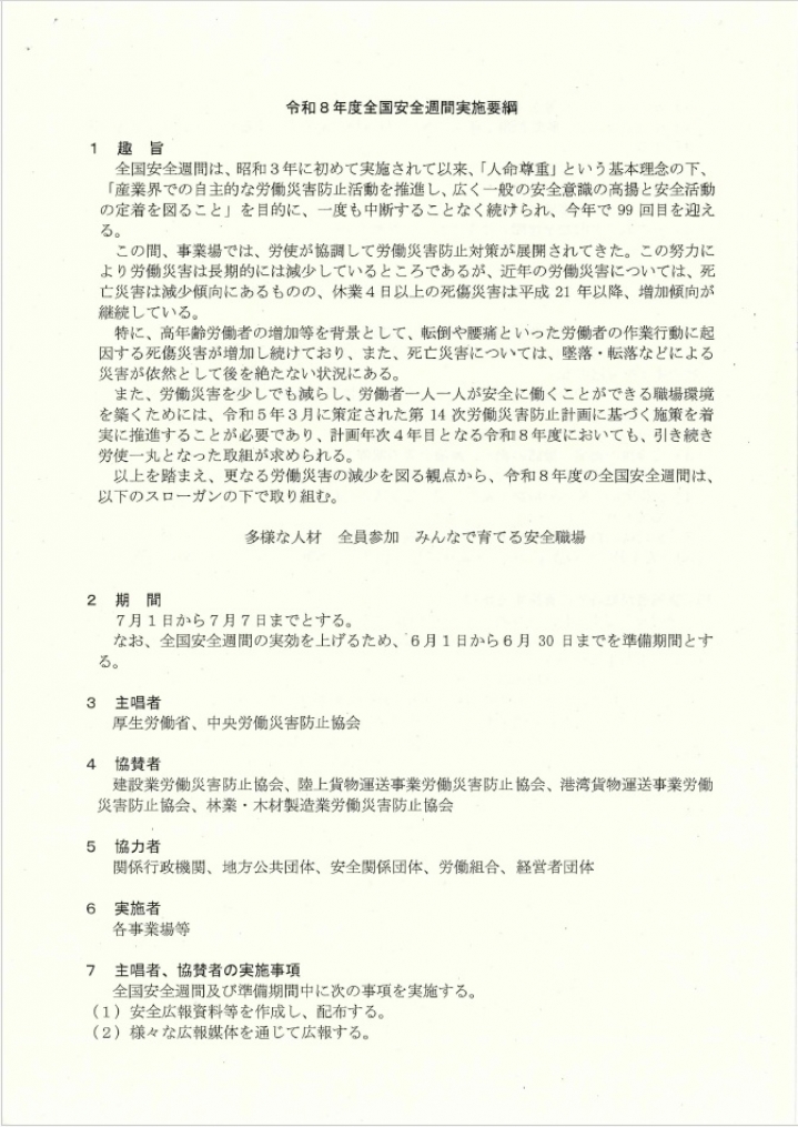
標記につきまして、厚生労働省より画像資料のとおり協力依頼がありました。
本件は、労働災害の防止として、安全意識の高揚と安全活動の定着を図ることを目的に、本年7月1日から7日までの7日間にわたり同省が実施する旨の協力依頼がありました。
つきましては、都道府県協会におかれましては、会員に対し、また、直接会員におかれましては、営業所及び従業員等に対して、
ご周知くださいますようよろしくお願いいたします。
全L協保安・業務G7第253号
令和8年3月31日









